为贯彻落实中央、国务院决策部署,落地实施国家“技能照亮前程”专项行动,根据《关于组织动员技工院校全面实施“技能照亮前程”培训行动的通知》(人社厅函〔2025〕126号)、《湖南省职业技能培训补贴实施办法》(湘人社规〔2024〕16号)、湖南省就业促进和劳动保护工作领导小组印发《2025年“技能照亮前程匠心筑梦潇湘”职业培训计划实施方案》等文件精神,我院拟定于2025年11月开展电工技师培训班,现就有关事项公告如下:
一、报名时间:即日起至10月30日
二、开班时间:2025年11月上旬
三、培训方式:线上理论自主学习 线下实操集中授课(实操共5天;周六、周日上课)
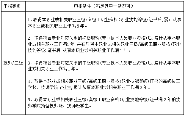
四、申报条件

五、收费标准:符合补贴资金申请的企业在职职工,培训费可由我院先行垫付,代为申领培训补贴。

六、培训地点:衡阳技师学院东校区(雁峰区白沙洲铜桥港1号)
七、培训报名资料:
1.技师培训学员登记表
2.技师培训学员花名册
3.工作证明
4.社保参保证明或劳动合同
5.学历证明
6.职业资格证或技能等级证佐证材料
7.身份证正反面复印件
八、联系电话:阳老师13307344031
王老师13974727238
唐老师13467753943
附件:1.技师培训学员登记表
2.技师培训学员花名册
3.工作证明
下载资料:附件.rar

